网站外链怎么做,有哪些好的发外链的平台1、外链平台,B2B、分类信息、分类目录、第三方自媒体、友链、软文、问答、贴吧等等,能发布URL的地方,能被收录且识别的地方都能算外链;2、外链的作用,引蜘蛛,提
顺晟科技
2021-09-21 09:06:58
197
用UTM,UTM的全称有多种理解:
Urchin Tracking ModuleUrchin Tracking ManagerUrchin Tracking MonitorUrchin是就是Google Analytics的前身,有兴趣的可以看Google Analytics的发展历史。现在UTM成为行业术语,可以说UTM就是流量跟踪、流量标记的代名词,如百度统计、神策、GrowiongIO、诸葛IO都支持或兼容UTM。
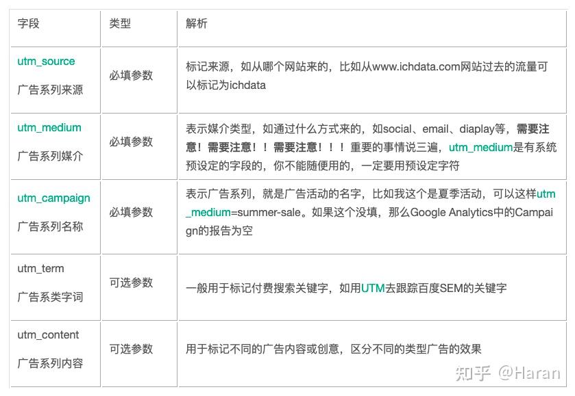
UTM一共有5个参数,3个必填参数、2个可选参数,详细的如下:


medium系统预设定字段


如果是SEM付费的,可以是utm_medium=cpc或utm_medium=ppc或utm_medium=paidsearch。
medium是大小写是敏感的,Email和email代表两个不同的渠道。
如果没有按照上表中与设定的字符,那么Google Analytics中渠道划分(就是渠道报告),该流量就不能准确划分到对应的渠道,会出现一个Others的渠道,如果你的报告中有出现Others的渠道,就表示Medium使用错误的。
其实Medium使用错误导致渠道划分不对其实是可以通过渠道设置去修改的,在数据视图设置下去修改渠道设置。
UTM的使用方法是,URL里没有‘?’的时候需要先添加‘?’再添加UTM参数,如果URL已经有?出现了,那就用‘#’,然后再添加UTM参数,我们来看示例:
示例1:
如果着陆页URL上没有问号,如:https://www.ichdata.com/index.html
那么先添加‘?’再添加UTM参数:https://www.ichdata.com/index.html?utm_source=google&utm_medium=cpc&utm_campaign=summer-sale
示例2:
如果着陆页URL上有问号:https://www.ichdata.com/index.html?SSID=11
那么先添加&,再添加UTM参数:https://www.ichdata.com/index.html?SSID=11&utm_source=google&utm_medium=cpc&utm_campaign=summer-sale
对于少量的链接,有两种添加方式:
一种是直接编辑添加,直接在URL后面添加UTM参数一种是通过网址构建器去实现,网址:https://ga-dev-tools.appspot.com/account-explorer/大量链接的话,可以通过Excel工具,可以关注“GA小站”公众号然后发送"书"获取Excel工具,包含两个,一个是Excel批量工具,一个是中文转码的工具:


在使用UTM的时候有几个注意点:
UTM的参数是大小写敏感的,大小写不同,划分是不同的。添加UTM参数的时候,URL里没有‘?’的时候需要先添加‘?’在添加UTM参数,如果URL已经有?出现了,那就用‘&’,然后再添加UTM参数不要在URL中使用#字符,避免被截断为了标记准确,utm_source、utm_medium、utm_campaign是3个必不可少的参数渠道分组是对medium是有预定义的,一定使用预定义的字段UTM上有中文的话需要转码才可以使用,否则会乱码24
2022-11
21
2021-09
21
2021-09
04
2021-09
04
2021-09
04
2021-08