网站打算加入竞价推广了,加入竞价推广还需要自己优化管理吗?怎么提升流量增加,百度竞价可以提高流量更多吗?我们怎么优化比较不错,竞价推广现在好不好做呢?使劲的砸钱就行竞价推广就是看你的花钱 以及你自己的
顺晟科技
2021-07-06 18:10:23
301
可以加V15868106709进同行交流群,
一:带货口碑分定义
带货口碑分,是平台基于创作者所分享商品的评价、售后、投诉等多维度数据综合计算的评价分级,反映创作者带货商品质量及真实性。
二:带货口碑分构成
1. 带货口碑分为5分制,更低为3分,以⭐展示,星级⭐越多,表示带货口碑分越高。
2.带货口碑分由创作者分享商品近90天内的【商品体验】、【物流服务】及【服务态度】三个评分维度加权计算得出,越近的数据对分数的影响越大。
(1)商品体验:分值来源于近90天的创作者分享商品产生的差评数据和品质退货率数据,并根据作者基础单项指标在所处行业的综合排名计算得出;
(2)物流服务:分值来源于近90天的创作者分享商品产生的的揽收时长数据,并根据作者基础单项指标在所处行业的综合排名计算得出;
(3)服务态度:分值来源于近90天的创作者分享商品产生的投诉率、纠纷商责率、IM回复、售后退款数据,并根据作者基础单项指标在所处行业的综合排名计算得出。
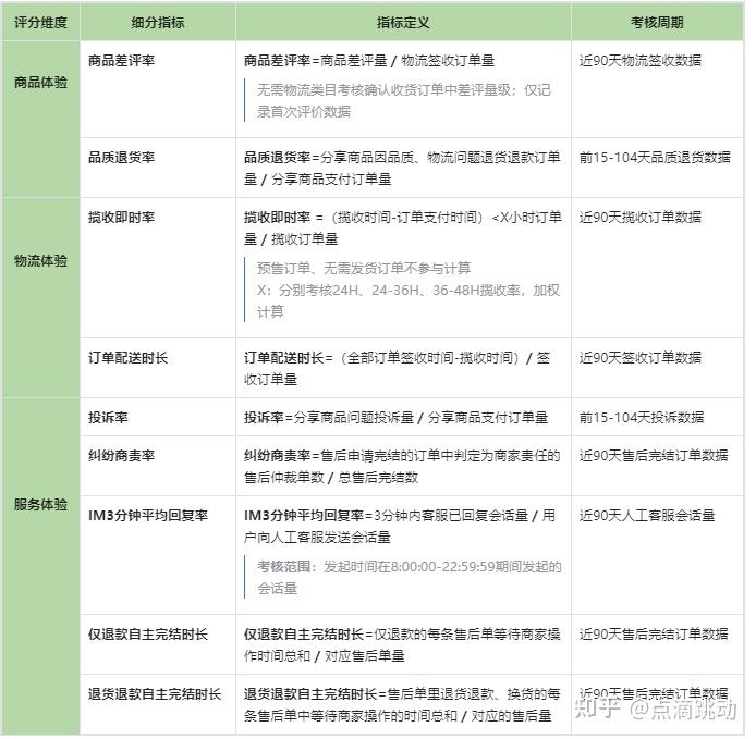
•计算指标及计算方法如下:


三:更新周期
带货口碑分每天中午12:00进行数据更新。
说明:预计6月上旬平台将对调整后的带货口碑分进行展示但不生效,届时创作者可通过抖音商品橱窗页-带货口碑分进入带货口碑展示页面,查看自己的旧版及新版分数情况,预计6月底新版分数生效,旧版分数页面下线。
四:带货口碑分应用场景
带货口碑分应用于流量倾斜、平台营销活动提报、带货权益等场景。
1 .购买转化
创作者带货口碑分越高,购买转化越高。
2 .流量获取
创作者带货口碑分越高,流量加权越大。
3 .活动资格
平台活动均有相应的报名条件,带货口碑分可能将作为平台活动报名条件之一,具体详见届时活动规则。
4 .带货权益
平台可依据带货口碑分高低确定创作者购物车添加商品的范围、类型、数量,带货口碑分越高,可选择的带货商品越丰富。
五:常见问题
1 新用户为什么没有显示带货分?
带货口碑分是平台根据最近90天创作者带货的商品质量、物流履约能力、服务情况进行的综合评估。综合分数及明细分数将在订单(除异常订单外)满30单后开始展示。
2.最近卖的挺好的,为什么带货口碑分还下降了?
带货口碑分由创作者分享商品近90天内的指标维度加权计算得出,并依据带货售后质量的排名进行修正,带货规模非决定因素。短期的带货销售、口碑变好,不会立即带来口碑分的提高,将在一段时间后显示出带货口碑分提升。
需说明的是,带货口碑分指标持续的提升,会促进带货口碑分提高,创作者带货情况变好时,请继续保持。
3.我的带货口碑变动了我怎么知道原因?
可关注带货口碑分对应三项指标变化情况,并结合带货商家的体验分,帮助创作者了解导致带货口碑分波动的原因。
4. 我不带货了,可以取消展示吗?
橱窗带货权限关闭后,该分数即自动取消展示。
5. 带货口碑分和商家的体验分什么关系?
带货口碑分是针对带货创作者的分数体系,体验分是针对店铺的分数体系,两者计算逻辑类似,但适用群体不同。
•带货口碑分是针对带货创作者的分数体系,通过近90天内创作者带货对应产生的数据综合计算得出。
•体验分是针对商家的分数体系,通过近90天内商家的全部数据综合计算得出。
看完之后,你对口碑分有多少了解了呢,有需要交流如何提升口碑分的小伙伴可以发私信给我哦!!
我是
@点滴跳动
专注抖音干货分享
06
2023-04
06
2023-04
16
2023-03
25
2023-02
01
2022-10
01
2022-10